Posts

Showing posts from August, 2021

Leukosit

Image
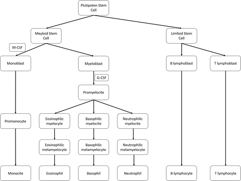
      1)       Mekanisme Leukopoiesis           Pluripoten stem cell memiliki kemampuan untuk berdiferensiasi menjadi myeloid stem cell dan lymphoid stem cell. Jalur myeloid stem cell terbagi menjadi monoblast dengan dipengaruhi oleh M-CSF dan myeloblast. Myeloblast mengalami maturisasi menjadi promyelocyte dipengaruhi oleh G-CSF, selanjutnya berdiferensiasi menjadi eosinophilic myelocyte selanjutnya menjadi eosinophlic metamyelocyte dan matur menjadi eosinophil, basophilic myelocyte selanjutnya menjadi basophilic metamyelocyte  dan matur menjadi basophil, neutrophilic myelocyte selanjutnya menjadi neutrophilic metamyelocyte dan matur menjadi neutrophil. Monoblast mengalami maturasi menjadi promonocyte dipengaruhi M-CSF dan matur menjadi moncyte. Pada jalur lymphoid stem cell, lymphoid stem cell dapat berdiferensiasi menjadi B-lymphoblast yang matur menjadi B-lymphocyte dan T-lymphoblast yang matur menjadi T...

Keikhlasan Nabi Ibrahim dan Nabi Ismail dalam Beramal Sholih

Image
                          Sebagaimana kita ketahui bersama, bahwa Nabi Ibrahim Alaihissalam diperintahkan oleh Allah Subhanahu wa ta'ala untuk membangun pondasi atau bangunan di Mekah yaitu Ka'bah.  Ketika itu Nabi Ibrahim Alaihissalam mengajak anaknya yaitu Nabi Ismail Alaihissalam untuk membangun bangunan Ka'bah itu.          Nabi Ismail Alaihissalam bertugas mengangkat batu dan menyerahkan kepada Nabi Ibrahim dan Nabi Ibrahim-lah yang menyusunnya menjadi bangunan. Hingga ketika batu-batuan itu telah disusun, dan bangunannya semakin tinggi, dan tak lagi dapat dijangkau oleh Nabi Ibrahim Alaihissalam, Nabi Ismail pun membawakan sebuah batu untuk menjadi pijakan ayahnya dalam melanjutkan pembangunan ini.*            Dalam proses pembangunan ini keduanya terus menyibukkan lisan mereka dengan ucapan "  رَبَّنَا تَقَبَّلۡ مِنَّا ‌ؕ اِنَّكَ اَ...